金属探测器简介
世界网络www.linkwan.com创办人 林和安 发表于《中无通讯》第93期
金属探测器是一种广泛用于探测金属的电子仪器,可应用于多个领域。主要有三大类:电磁感应型,X射线检测型,微波检测型。在军事上,金属探测器可用于探测金属地雷;在安全领域,可以探测随身携带或隐藏的武器与作案工具;在考古方面,可以探测埋藏金属物品的古墓,找到古墓中的金银财宝与首饰或其他金属制品;在工程中,可用于探测地下金属埋设物,例如管道、管线等;在矿产勘探中,可用来检测和發现自然金属颗粒;工业上,可用于在线监测,如去掉棉花,煤炭,食品中的金属杂物等。本文将对常用的涡流式金属探测器做一个简单介绍。
什么是涡流
涡流现象,在1851年被法国物理学家莱昂·傅科所發现。是由于一个移动的磁场与金属导体相交,或是由移动的金属导体与磁场垂直交会所产生。简而言之,就是电磁感应效应所造成。这个动作产生了一个在导体内循环的电流。
磁场变化越快,感应电动势就越大,涡流就越强;涡流能使导体發热。在磁场發生变化的装置中,往往把导体分成一组相互绝缘的薄片或一束细条,以降低涡流强度,从而减少能量的损耗;但在需要产生高温时,又可以利用涡流取得热量,如高频电炉原理。
当线圈中的电流随时间变化时,由于电磁感应,附近的另一个线圈中会产生感应电流。实际上这个线圈附近的任何导体中都会产生感应电流。
如图1所示,在一根导体外面绕上线圈,并让线圈通入交变电流,那么线圈就产生交变磁场。由于线圈中间的导体在圆周方向是可以等效成一圈圈的闭合电路,闭合电路中的磁通量在不断發生改变,所以在导体的圆周方向会产生感应电动势和感应电流,电流的方向沿导体的圆周方向转圈,就像一圈圈的漩涡,所以这种在整块导体内部發生电磁感应而产生感应电流的现象称为涡流现象。导体的外周长越长,交变磁场的频率越高,涡流就越大。导体内部的涡流也会产生热量,如果导体的电阻率小,则涡流很强,产生的热量就很大。
图1:涡流示意图
涡流式金属探测仪原理
涡流式金属探测器主要是利用电磁感应的原理,利用有交流电通过的线圈,产生迅速变化的磁场。这个磁场能在金属物体内部能感生涡电流。涡电流又会产生磁场,倒过来影响原来的磁场。涡流金属探测器有一个流过一定频率交变电流的探测线圈,该线圈产生的交变磁场在金属物中激起涡流,隐蔽金属物的等效电阻、电感也会反射到探测线圈中,改变通过探测线圈电流的大小和相位,从而探知金属物。涡流金属探测器可用于探测行李包中的枪支、埋于地表的地雷、金属复盖膜厚度等。
图2金属探测仪原理示意图
金属探测器的精确性和可靠性取决于电磁發射器频率的稳定性,一般使用从80~800kHz的工作频率。工作频率越低,对铁的检测性能越好;工作频率越高,对高碳钢的检测性能越好。检测器的灵敏度随着检测范围的增大而降低,感应信号大小取决于金属粒子尺寸和导电性能。
电涡流式金属探测仪由4个基本部分组成:①电磁波辐射系统,利用探测线圈發出一束交变的磁通作为激發涡流的能源:②涡流信号接收系统,它能检测到涡流引起的电磁场变化:③放大器,将接收系统获得的电信号进行放大:④指示装置和执行机构,發现金属物体后产生音响及灯光报警信号,或使指示仪表的指针發生偏转,或驱动继电器的工作线圈發生动作等。
图3电流式金属探测仪原理电路图
晶体三极管T1,、探测线圈L1,及电容元件构成卡比兹振盪器,振盪频率由探测线圈的电感量L1、及电容C1、C2、C4决定。振盪器的输出信号从T1的集电极通过C5、R4后藕合到晶体管T1,的基极。 T2作为射极跟随器,电压增益小于1,信号从T2的發射极通过电位器R8,由晶体滤波器XTAL1(工作频率1MHz)加到晶体管T3的基极。
晶体以串联谐振方式工作,作为高选择性窄带带通滤波器。振盪器输出的高频信号经过晶体滤波器之后,被二极管D2及晶体管T3的基射结检波,产生的直流电压被T3放大后由毫安表M1指示。
现在来看一看探测线圈接近金属物体时电路的工作情况。接通电源后,调节振盪器的工作频率,使其等于晶体滤波器通频带的低端频率(略低于1 MHz),调节电位器R8使电流表M1的读数为0.2mA。当探测线圈的周围存在金属物体时,金属物体的涡流使探测线圈的电感量减小,从而使振盪频率增大,晶体滤波器的阻抗减小,加到晶体管T3基极上的信号增大,使电流表的读数增大。也可以将振盪频率调到晶体滤波器通频带的高端频率(略高于1MHz),当探测线圈接近金属物体时,将会使电流表的读数减小。
简易金属探测器实验
为了更好的完成此文,实践金属探测器原理,笔者特意从淘宝购买了一款简易金属探测器配件,包括电路板、元件及外壳在内仅需RMB十元。该金属探测器电路图如下:
图4:简易金属探测器电路图
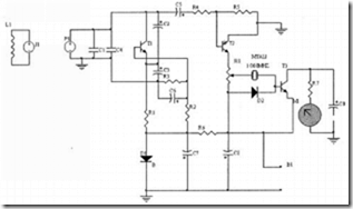
Q1、L1、L2、C2、C3、R1、W组成高频振荡电路,调节电位器W,可以改变振荡级增益,使振荡器处于临界振荡状态,也就是说刚好使振荡器起振。Q2、Q3组成检测电路,电路正常振荡时,振荡电压交流电压超过0.6V时,Q2就会在负半周导通将C4放电短路,结果导致Q3截止;当探测线圈L1靠近金属物体时,会在金属导体中产生涡电流,使振荡回路中的能量损耗增大,正反馈减弱,处于临界态的振荡器振荡减弱,甚至无法维持振荡所需的低能量而停振,使Q2截止,R2给C4充电,Q3导通,推动蜂鸣器发声。根据声音有无,就可以判定探测线圈下面是否有金属物体了。
图5:简易金属探测器完成
该探测器只是用来做实验,可近距离探测金属例如手机、硬币等,效果一般,实际寻宝用的探测器也是根据该原理做改进。
图6:手持式金属探测器
笔者另外也购买了这一款手持式金属探测器,成品价格不过六十元,就已经可用做一般安检的金属探测。
以上就是对现在常用的涡流金属探测器所做的简单介绍,欢迎大家多多交流。
